3月25日,市政府發布《重慶市人民政府辦公廳關于做好2022年市級重大項目實施有關工作的通知》(下稱《通知》)。《通知》公布了2022年市級重大項目的詳細名單,其中鄭萬高鐵重慶段等185個市級重大建設項目今年內完工。

根據《通知》,2022年市級重大項目包括重大建設項目、重大前期規劃研究項目。其中,重大建設項目877個,總投資約2.6萬億元,年度計劃投資約3600億元;重大前期規劃研究項目266個,總投資約1.3萬億元。
《通知》明確要求,各區縣(自治縣)政府和市政府有關部門、有關單位要堅持以重大項目為載體落實重大戰略,以重大項目為平臺對接國家支持,以重大項目為抓手支撐投資穩定增長,突出抓重點、促開工、快建設、早投用,全力推進重大項目提速實施、投資放量、安全穩定,實現經濟增長預期目標。
今年,鄭萬高速鐵路重慶段等4個項目將建成投用,渝西高鐵、渝宜高鐵重慶段將開工建設。
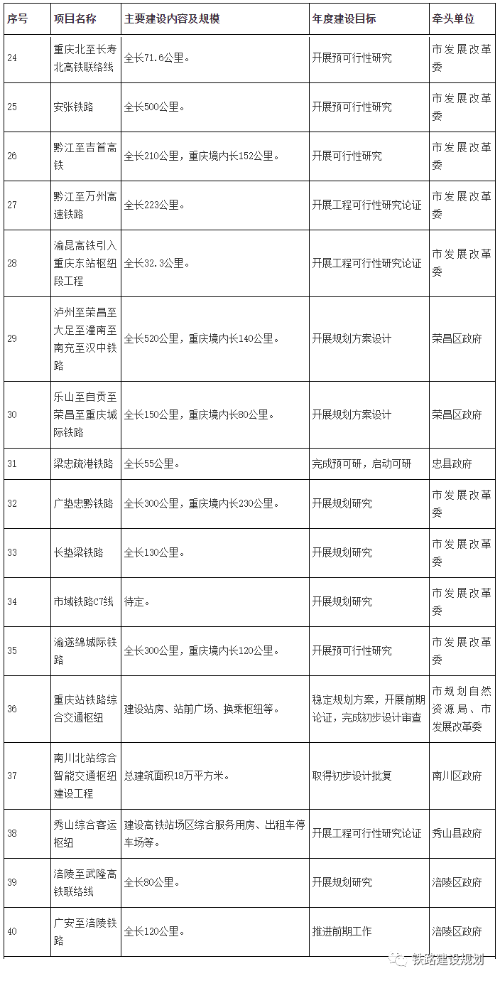
重慶北至長壽北高鐵聯絡線、安張鐵路、渝遂綿城際鐵路將開展預可行性研究;黔江至吉首高鐵將開展可行性研究;黔江至萬州高速鐵路、渝昆高鐵引入重慶東站樞紐段工程將開展工程可行性研究論證。
1、2022年市級重大建設項目
鐵路建設方面,共涉及18個項目,具體見下圖。
軌道交通及機場方面,共涉及21個項目,具體見下圖。
2、2022年市級重大前期規劃研究項目
鐵路方面,共涉及17個項目,具體見下圖。


城市軌道交通及機場方面,共涉及9個項目,具體見下圖。




















